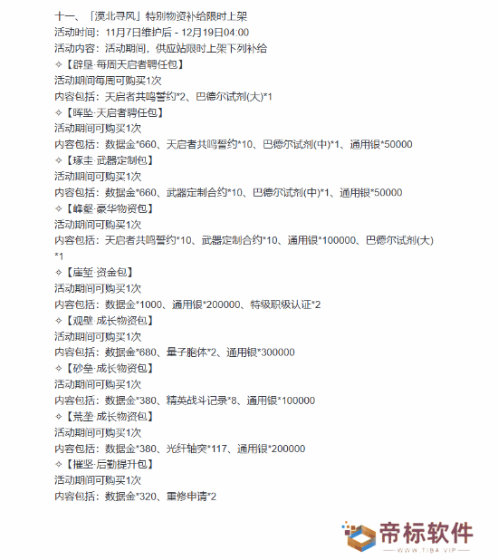
美少女射击游戏《尘白禁区》2.3版本“漠北寻风”将于11月7日正式上线。11月4日,官方发布了一篇新版本的活动公告,多项活动、玩法将限时开启,同时还有部分时装、武器外观以及互动情景等限时上架,一起来看下。
官方原文链接>>>
详情介绍:




美少女射击游戏《尘白禁区》2.3版本“漠北寻风”将于11月7日正式上线。11月4日,官方发布了一篇新版本的活动公告,多项活动、玩法将限时开启,同时还有部分时装、武器外观以及互动情景等限时上架,一起来看下。
官方原文链接>>>
详情介绍:




残暴之下中文版是一款像素风格的地牢冒险游戏。玩家将扮演一名落入地下怪物世界的少年,在充满危机和暴力的环境中展开冒险,通过不断战斗与探索,提升自己的实力,寻找回家的路。游戏画面采用经典的像素画风,但经过
庄园合合手游是一款温馨治愈的休闲游戏,带领玩家进入一个充满魅力与无限可能的庄园世界。在这里,你将扮演庄园的主人,通过独特的合成系统,将各种物品巧妙组合,装饰和翻新你的私人领地,让它变得更加美丽、舒适、
《饿殍:明末千里行完整版》是一款由零创游戏开发的文字冒险探索类手游,于2024年4月23日正式发行。游戏以明末时期为背景,玩家将扮演一名盗匪,负责护送四名女孩从华州城至洛阳城,并在旅途中查明真相、做出
离火之境手游是一款极具休闲魅力的仙侠题材回合制MMORPG对战类手游。玩家将进入一个如梦如幻的神仙世界,在这片广阔的开放式天地中,尽情探索、冒险、触发剧情、与敌对势力展开激烈战斗,体验一场扣人心弦的冒
《龙岛异兽内测版》是一款以神秘的龙岛为背景的冒险类手机游戏。在这个充满奇幻色彩的世界中,玩家将扮演一名勇敢的探险者,招募并培养自己的异兽,与各种奇特生物展开激烈的战斗,解开龙岛的秘密,探索未知领域。【
全民骑手手游是一款休闲的竞速类游戏,将玩家带入一个充满刺激与乐趣的赛车世界。在这款游戏中,玩家将驾驶各种独特的摩托车,飞驰在设计精美且充满变数的赛道上,与其他玩家展开激烈的竞速对决。玩家只需通过点击屏